After finishing the previous minty water valve controller, I decided to make it an Arduino shield. This way, I can easily stack it onto other shields and extend its capability. I also added a few input buttons, and a DS1337 real-time clock, so that it can keep up with accurate time. Now the circuit has become much smaller, so I can’t produce it with home-made PCB any more(sadly…). Instead, I ordered professionally made PCBs from Laen, and here you are, meet the Arduino WaterValveShield!
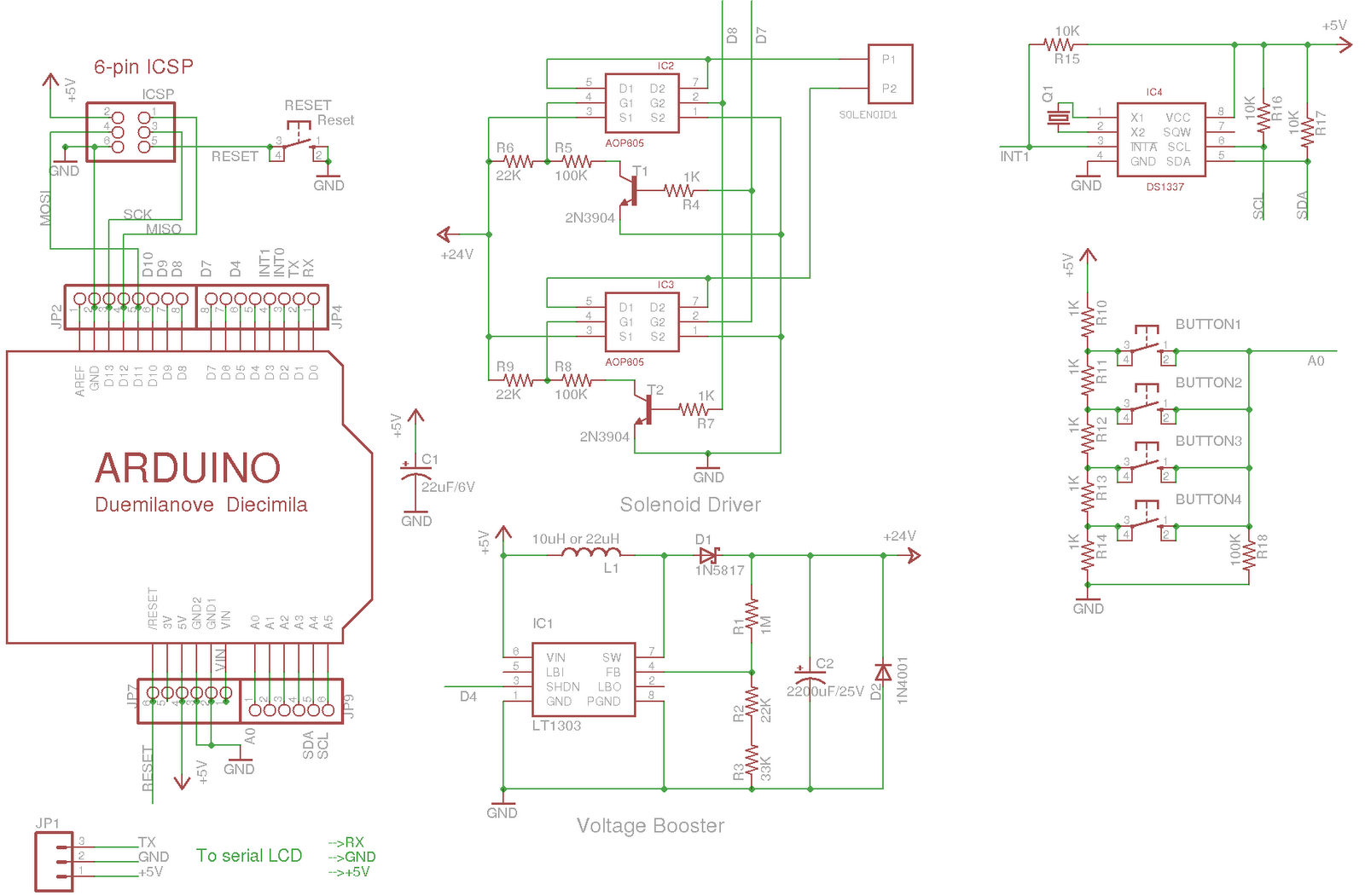
The schematic:
You can download Eagle schematic and PCB design here. Feel free to use it and/or modify it, but be kind to give me some credit for it 🙂
As for sketch code, refer to my previous posts for code to control the valve and read input buttons. To interface with DS1337 RTC, I use this excellent RTC library.
- Try to make the circuit more power efficient, and run on batteries for a long time. This should be possible by periodically putting Arduino to sleep.
- Modify the circuit to control the Orbit 62035 valve.
- Use Arduino PWM voltaget booster to eliminate the need for the LT1303 chip.

